成功案例

勤勉尽责 | 明萌律所顺利完成千万级项目法律尽职调查

2024-07-12

经过辛勤努力和严谨尽责,近期,陕西明萌律师事务所顺利完成千万级项目的法律尽职调查,高效、及时、专业提供法律意见的同时,也展现了明萌律师深厚的法律专业能力和丰富的从业经验,获得相关企业的信任和认可!


1

勤勉尽责,应跑必跑 、应问必问

此次明萌律所组织法律理论扎实、执业经验丰富、具有相关领域专长的律师,运用法律知识和思维出具客观专业的意见,从源头把控风险,为委托人的决策提供法律依据。

图片
面对海量的文件,明萌律师郭潇、闫晶雨一丝不苟

在承办中,明萌律师坚持「以事实为根据、以法律为准绳」的原则,勤勉尽责,恪守律师职业道德和执业纪律,对于收集调查材料等事项,做到应跑必跑 、应问必问、应取必取、应查必查,对真实性、准确性、完整性进行核查和验证,对特别注意义务做出分析、判断。

图片
图片
图片


2

详实客观评价,明确风险提示建议

图片



图片
图片

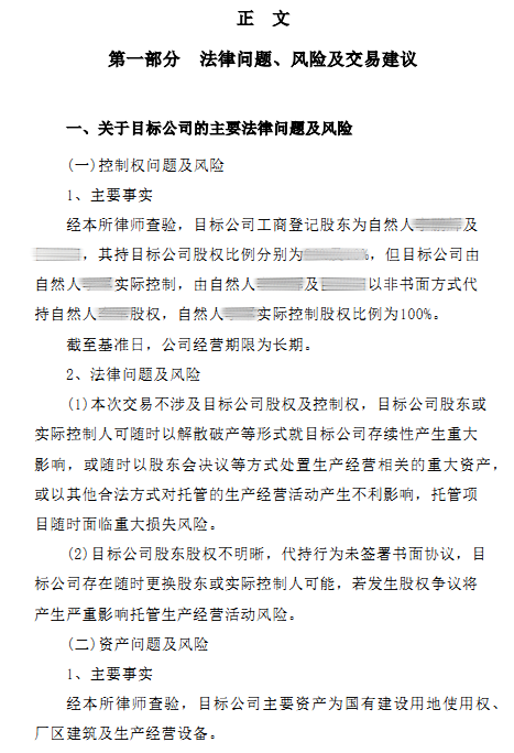
明萌律师闫晶雨律师等人通过法律尽职调查,对被调查企业的主体合法性存续、资产情况、债权债务、对外担保、业务开展、重大合同、税务、环保、劳动关系、关联关系、涉诉仲裁及可能涉及的行政处罚等一系列法律情况,进行充分、详实的调查,对相关企业的情况作出客观评价,进而向委托人提出相应的风险提示和法律建议。




此次以高效、及时、专业的工作态度圆满完成法律尽职调查,展现了陕西明萌律师事务所的专业实力,未来,明萌律所还将深耕专业化,致力于为客户提供全面、高效、优质、专业、严谨的商务法律服务。


服务以民为本,维权以法为基

将客户的利益体现在每一项诉讼中

如您需要任何法律援助或咨询

可拨打咨询电话029-87870846

19991879763(微信同号)


上一篇「失望」当事人碰到了「固执」律师!坚信法律公平公正,鼓励继续维权终获胜!感激送上锦旗!

下一篇价值2千多万的设备到底归谁?本诉/反诉标的8千多万怎么解决?明萌律师为当事人维护权益

版权所有:陕西明萌律师事务所 陕ICP备19017881号-1 技术支持:腾东科技