新闻中心

深化检律协作,共筑知识产权保护新屏障,携手推动新时代企业高效发展

2024-09-11

在创新驱动发展的新时代,知识产权作为企业核心竞争力,重要性不言而喻。为积极响应国家关于加强知识产权保护、激发创新活力的号召,7月15日,周至县人民检察院与明萌律师事务所携手开展“深化检律协作,携手共护企业知识产权”座谈交流,为区域内企业筑起了一道坚实的“新质生产力”保护屏障。

图片


※ 检律携手:共绘法治蓝图,护航企业创新发展

此次座谈交流,周至县人民检察院副检察长陈宇潮、县人民检察院知识产权检察部主任任建锋,陕西明萌律师事务所主任贾海明、业务七部(知产)部长魏靓博士等人参会。

图片


双方首先就加强合作的重要性进行了阐述,在维护司法公正、保障人民权益的道路上,律所与检察院的紧密合作是不可或缺的力量。通过加强交流,不仅可以增进彼此了解,更能在实际工作中形成合力,共同应对复杂多变的法律挑战。

副检察长陈宇潮从检察职能出发,深入剖析了当前检察机关在知识产权保护工作中的实践成果与面临的挑战,以及县域内企业在核心技术保护上遇到的困境,提出了针对性的解决思路。他强调,让创新、质量受到全面保护是新质生产力发展的必然环节,检察机关与律师事务所在知识产权保护上凝聚合力,是推动法治化营商环境建设、护航企业创新发展的创新举措。

图片


贾海明主任表示,律师是社会主义法治工作队伍的重要成员,促进国家经济发展是其义不容辞的职责。明萌律所将积极履行社会责任,加强与检察机关的紧密合作,围绕知识产权保护工作的实际需求,探索建立更加高效、便捷的法律服务平台,为企业提供从咨询、申请、维护到争议解决的一站式服务。同时,律所还引入具备律师及专利师双重认证资质的人才团队,提升知识产权保护的专业技术水平,为企业发展保驾护航。


※ 行动规划:编制《指南》普及知识,共促企业发展

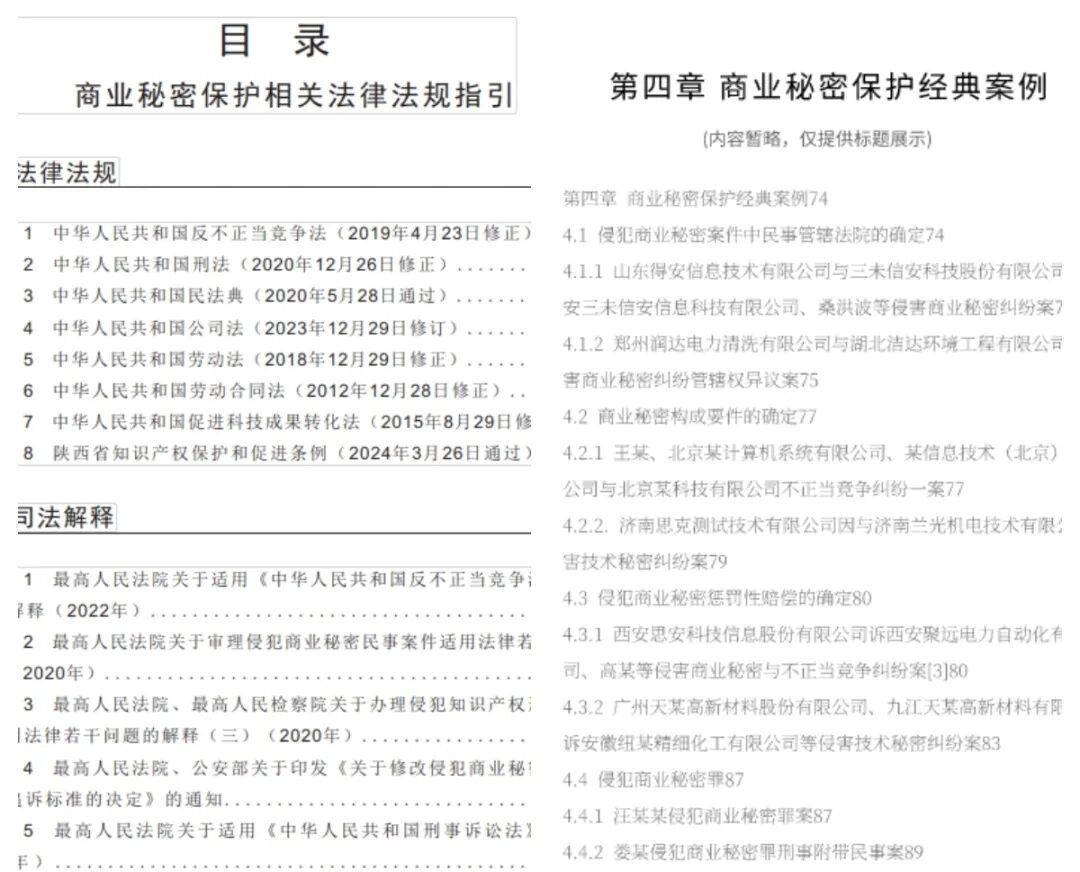
双方还就周至县人民检察院牵头与陕西明萌律师事务所共同编写的《知识产权保护实用指南》《知识产权保护法律法规指引》进行编订探讨。陈宇潮副检察长、任建锋主任对律所展现出的专业法律服务能力和专注的服务态度给予了高度评价,特别是对律所能够快速响应并高效完成编订工作表示了充分肯定。

图片

明萌律所知识产权部部长魏靓博士对于检察官提出的意见和建议进行了反馈,并介绍了下一步的计划和目标。丛书不仅有助于提升企业自我保护能力,还将有效促进全社会对知识产权保护的重视和尊重。

图片
图片

(编订稿打样)

座谈会最后,双方代表共同展望了未来的合作前景。他们表示,将以此次交流座谈会为契机,进一步深化在案件办理、法律咨询、法治宣传等方面的合作,共同推动法治建设向更高水平迈进。





图片





律师亲历 | 甲方咋会被乙方「牵着走」?合同存在反噬力,企业家们不可轻易忽视(附建议)


格力空调在山东「十年免费换新」争议不断,律师详解背后法律责任链!


陕西明萌律师事务所

服务以民为本,维权以法为基

将客户的利益体现在每一项诉讼中

如您需要任何法律援助或咨询

可拨打咨询电话029-87870846


19991879763(微信同号)



上一篇碑林医调委一日调解3起纠纷,明萌律师积极参与共筑和谐医患新渠道

下一篇王阿娟律师在碑林区赋权街道综合行政执法业务培训会上开展专题讲座

版权所有:陕西明萌律师事务所 陕ICP备19017881号-1 技术支持:腾东科技